第六届亚洲沙滩运动会竞赛场馆氛围营造
设计服务商采购公告
一、项目概述
1.项目名称:第六届亚洲沙滩运动会竞赛场馆氛围营造设计服务商采购项目
2.项目预算:47万元(投标报价超出预算,按无效投标处理。)
3.采购方式:执委会自行采购-竞争性磋商
4.资金来源:市场开发-竞赛场馆内设施及氛围营造预算中列支。
5.项目时间:从合同签订之日起至2月12日结束,根据实际情况确定时间。
二、项目采购内容
(一)设计范围:提供亚沙会9个场馆群15个竞赛项目(含板式网球)的整体氛围营造的设计方案。
(二)空间氛围设计方案包括:
1.15个竞赛场馆的各竞赛场地、热身场地的3D设计图、平面设计图、3D渲染动画演示视频;
2.15个竞赛场馆中涉及贵宾、运动员、技术官员、媒体、各类保障人员和观众的入口区、安检区、竞赛区、媒体区、观众区等的各指示牌和造型设计图、人流路线图、节点详图等;
3.竞赛场馆大门、OCA大家庭休息区外观、赞助企业品牌露出、混合采访区、特许店、售票点等设计效果图(全景/局部);竞赛场馆红线内所有需进行赛事氛围宣传的设计内容。
4.设计方案应符合赛事主办方设计的相关规范要求,能紧密结合运动会会徽、吉祥物“亚亚” 及三亚旅游文化元素,体现出三亚亚沙会办赛理念。
(三)提供各场馆的施工材料和施工清单(应包括施工技术交底方案、工期保障计划、材料选型、数量、尺寸,物料的控制性单价),为后期施工单位招标提供依据。
三、服务要求
(一)根据甲方通知及时安排进行设计。设计时间为30天(1月31日前提供沙排、台克球、游跑两项等3个场馆设计方案,2月12日前提供剩余场馆的设计方案。
(二)设计方案应符合场馆运行各业务口工作要求,不得影响或阻碍场馆运行流线,设计单位应根据验收小组提出的修改意见进行方案修订,直至符合验收标准为止。
四、评审要求
投标单位根据执委会要求,提交两个方案,一是提交天涯海角场馆群的整体氛围营造项目的设计思路、设计理念和物料材质等描述性文字稿+设计效果示意图方案;二是提交沙滩排球场馆氛围布置的详细点位设计效果示意图,设计稿应该符合执委会场馆整体流线设计,体现标识功能清晰、氛围大气简约、施工费用可控的总体目标。
五、成交原则
本次评审采用综合评分法。通过资格评审后,采用综合评分法对供应商的相关材料和报价进行综合评分,得分最高的供应商作为成交供应商。
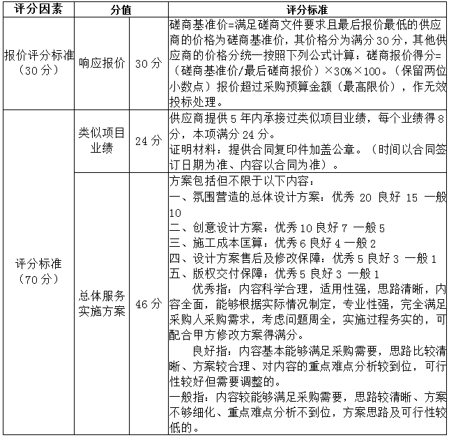
六、评审细则及标准
评审标准和方法

七、报价单位条件要求及需要提供的材料
1.具有独立法人资格,能提供“三证合一”营业执照复印件并打印公司的经营范围;
2.提供法人身份证复印件或经办人的法定代表人授权书原件及经办人身份证复印件(经办人非法人代表时须提供);
3.提供近三年经营活动中无重大违法情况声明函,声明在“信用中国”网站(www.creditchina.gov.cn)、中国政府采购网(www.ccgp.gov.cn)没有列入失信被执行人、重大税收违法失信主体、政府采购严重违法失信行为记录名单;
4.供应商提供5年内承接过类似项目业绩;
5.关联企业声明函;
6.反商业贿赂承诺书;
7.报价单位声明。声明中需注明报价方提供的各类信息真实有效,如有虚假隐瞒情况,取消报价方报价资格,若中选,则取消中选资格;
8.报价函;
9.投标文件一正二副。装袋密封,加盖公章,档案袋上注明项目名称、单位名称;
八、提供报价材料起止时间、地点及联系人
时间:2026年1月16日12:00前(根据实际情况而定)
地点:三亚市天涯区凤凰路155号第六届亚洲沙滩运动会执行工作委员会市场开发部
说明:逾期送达的或者未送达指定地点的文件,概不受理。
联系人:谷女士
联系电话:19907522117
第六届亚洲沙滩运动会执行工作委员会
2026年1月9日
2026-02-26 11:19:14
2026-02-24 10:22:25
2026-02-24 09:27:36
2026-02-14 15:03:50
2026-02-14 09:50:29
2026-02-12 14:14:18