第六届亚洲沙滩运动会旗帜及相关配件项目
采购公告
为保障第六届亚洲沙滩运动会旗帜的规范使用及悬挂符合要求,塑造赛会专业、严谨、友好的国际形象,执委会根据《第六届亚洲沙滩运动会执行工作委员会采购管理规定》第七条第二项“执委会自行采购”之规定进行采购工作,欢迎符合资格条件的供应商前来报价。
一、项目概述
1.项目名称:第六届亚洲沙滩运动会旗帜及相关配件项目
2.项目预算:31万元
3.采购方式:执委会自行采购(综合评分)
4.资金来源:对外联络部-礼宾-国旗国歌-国旗制作费
5.合同款支付方式:合同签订以后,采购方支付第一笔款项,即本合同金额的30%,待赛事结束后甲方在收到乙方发票的30个工作日内一次性结清项目剩余款项,项目实际付款金额不超过合同总金额。
二、项目采购内容


注:项目采购内容中列明的数量为预估采购数量,后续实际采购数量以采购人确认为准,合同结算时按“实际供货数量×中标单价”执行。
三、供应商的报价
供应商的投标报价为一次性报价,且须包括运输、熨烫服务、税费等全部费用,不得超过总费用预算。
四、服务要求
1.供应商应对所提供的产品质量负责,若因质量问题导致旗帜在运动会期间出现的问题,由供应商承担责任。
2.供应商提供本运动会旗帜项目的专项售后服务保障方案中,方案内容至少包含以下要点:①赛前旗帜交付后,协助各场馆及活动仪式熨烫并悬挂旗帜。②项目负责人从2026年4月12日起直至赛事结束,提供24小时专属对接服务,接到甲方关于旗帜问题反馈后,针对旗帜问题第一时间提出解决方案,在接到通知起24小时内解决问题。③应急补供机制(接到补单需求后30分钟内响应、24小时内送达指定场馆)。
五、成交原则
本次评审采用综合评分法。通过资格评审后,采用综合评分法对供应商的相关材料和报价进行综合评分,得分最高的供应商作为成交供应商。
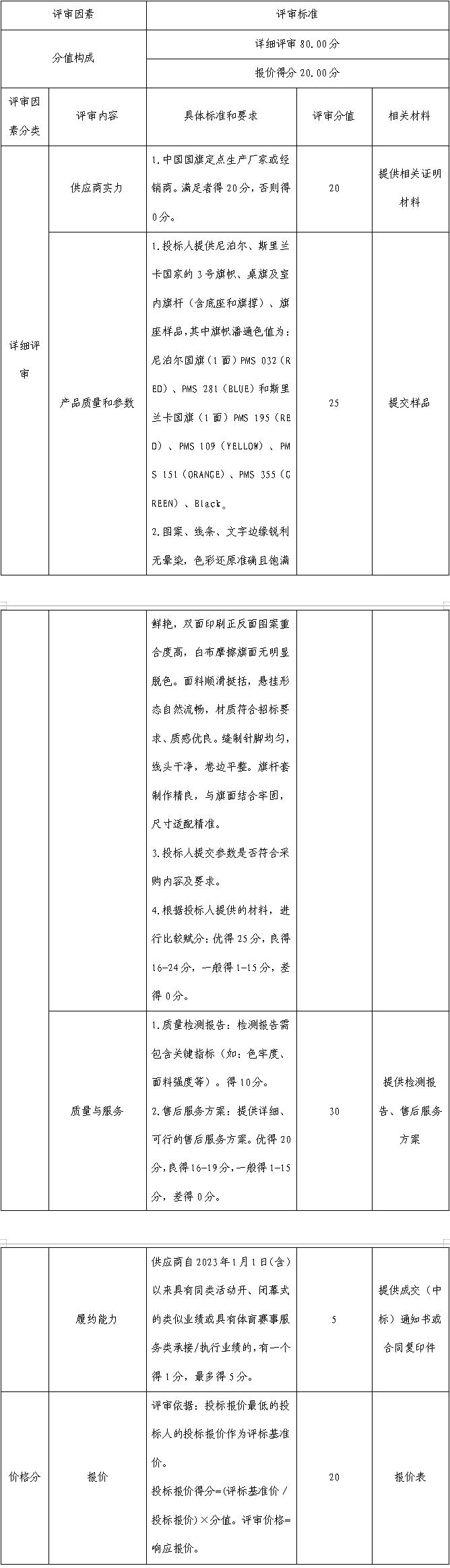
六、评审细则及标准

七、报价单位条件要求及需要提供的材料
1.具有独立法人资格,营业执照具有相关经营范围。
2.提供 “三证合一”营业执照复印件及相关资质证明。
3.提供法人身份证复印件或经办人的法定代表授权书原件及经办人身份证复印件(经办人非法人代表时须提供)。
4.提供近三年经营活动中无重大违法情况证明。
5.报价单位提供声明,声明中需注明报价方提供的信息真实有效,如有虚假隐瞒情况,取消报价方报价资格,若中选,则取消中选资格。
6.报价函。
7.装袋密封,加盖公章,档案袋上注明项目名称,单位名称。
8.本项目不接受联合体投标。
八、评审时间及地点
1.评审时间:2025年11月4日15:30(北京时间)
2.评审地点:海南省三亚市天涯区凤凰路155号三亚亚沙会执委会
九、提供报价材料起止时间、地点及联系人
时间:2025年11月4日12:00(北京时间)
地点:海南省三亚市天涯区凤凰路155号三亚亚沙会执委会红树林办公区
说明:逾期送达的或者未送达指定地点的文件,概不受理。
联系人:王女士
联系电话:18789360810
责任编辑:2025-11-12 10:48:37
2025-11-12 10:24:59
2025-11-05 19:33:19
2025-11-05 17:34:58
2025-11-05 17:25:43
2025-11-05 17:16:02